您现在的位置: 您现在的位置: 精英中考网 >> 高考 >> 大学分数线 >> 正文

2022高考资讯

2022高考分数线

2022高考成绩查询

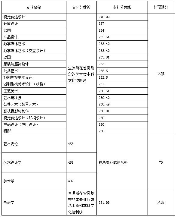
山东工艺美术学院2019年艺术类录取分数线

更新时间:2020-8-23 7:48:09 作者:佚名 信息来源:网络

山东工艺美术学院2019年艺术类录取分数线

 

高考信息不断变化,精英高考网www.91post.com提供的高考资讯、成绩查询、分数线信息仅供参考,具体以相关教育部门的信息为准!

精英高考网是2022年高考资源信息门户网站,为广大考生提供:大学历年录取分数线、2022高考复习资料、2022年高考满分作文、

2022高考成绩查询、高考查分、2022高考分数线、志愿填报、高考本科、专科录取分数线、学习方法等高考生需要的信息

Copyright 精英中考网 All Rights Reserved

版权所有@精英中考网 工信部备案号:粤ICP备14029008号-1