您现在的位置: 您现在的位置: 精英中考网 >> 中考 >> 中考分数线 >> 正文

2021中考资讯

2021中考分数线

2021中考成绩查询

2019青岛中考分数线

更新时间:2019-7-6 16:03:39 作者:佚名 信息来源:教育局

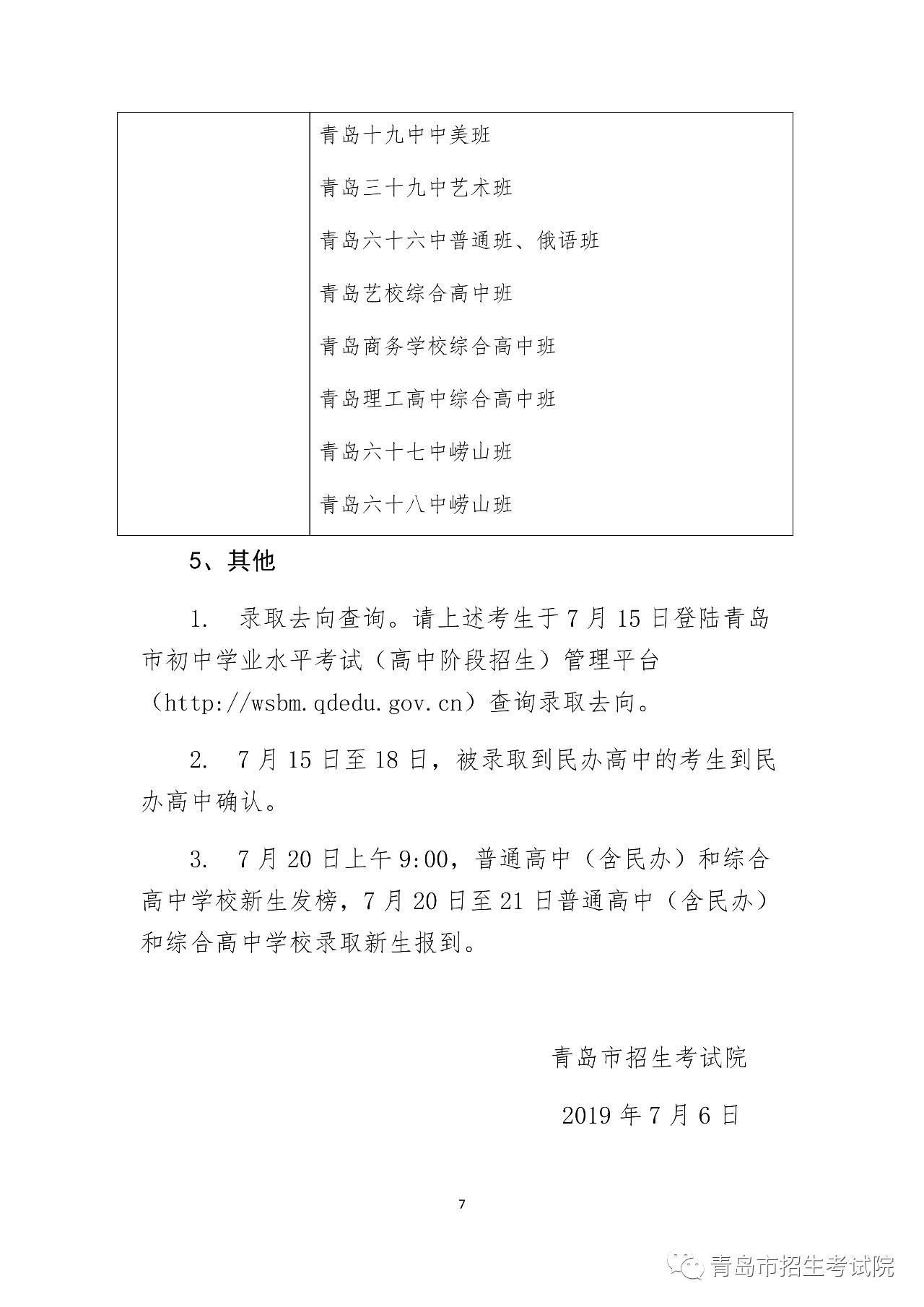
青岛市2019年高中阶段学校招生

录取分数线公告(第一次)


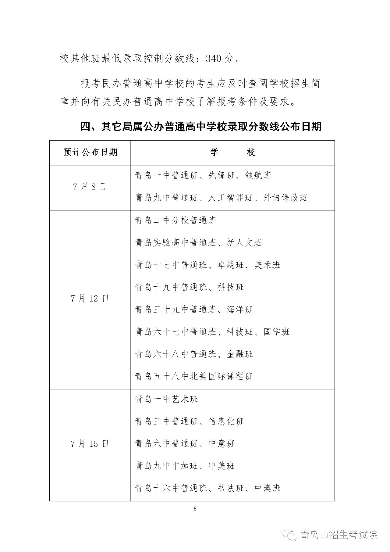
7月6日上午九时左右,青岛市2019年中考成绩开始查询。同时公布了青岛市2019年“3+4”对口贯通分段培养本科、局属公办普通高中及有关民办普通高中学校录取分数线(第一次)。7月12日发布局属公办高中分数带。


局属公办普通高中录取资格线为569分。


青岛二中普通班第一志愿录取线为702分。


青岛五十八中普通班第一志愿录取线为702.5分;大学先修班第一志愿录取线为723分。2019青岛中考分数线

1.jpg 

2019-7-6 09:03 上传
下载附件 (0 Bytes)


2.jpg 
3.jpg 
4.jpg 
5.jpg 
6.jpg 
7.jpg 

中考信息不断变化,精英中考网www.91post.com提供的中考资讯、成绩查询、分数线信息仅供参考,具体以相关教育部门的信息为准!

精英中考网是2021中考门户网站,为广大中考生提供2021中考最新消息、2021中考时间、中考试题试卷、复习资料、历年中考满分作文、中考作文题目

2021中考成绩查询、2021中考查分、志愿填报、2021中考录取分数线等

Copyright 精英中考网 All Rights Reserved

版权所有@精英中考网 工信部备案号:粤ICP备14029008号-1