2021中考资讯
2021中考分数线
2021中考成绩查询
2020南安中考分数线(一级达标中学录取分数线)
更新时间:2020-8-12 7:40:00 作者:佚名 信息来源:网络
2020南安中考分数线
南安市2020年一级达标中学及南安一中奎霞分校、昌财实验中学录取分数线划定!
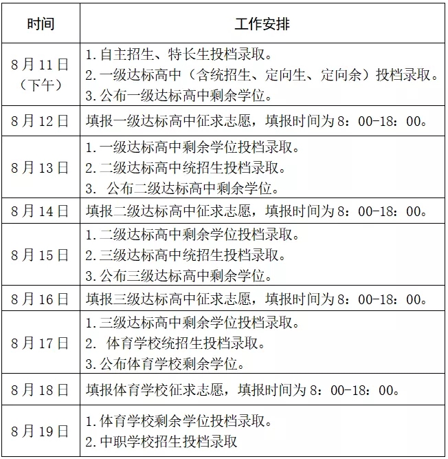
2020年南安市高中阶段招生录取工作已经开始
家有中考考生的家长看过来,这份日程安排表请收好
(一)华侨中学、南翼实验中学(南安第一中学奎霞分校)、首都师范大学附属昌财实验中学在一级达标高中批次录取。
(二)普通高中各批次投档录取后,若有剩余学位,将在“南安教育信息”微信公众号公开发布征求志愿。普通高中招生最低录取控制线上、且未被录取的考生可填报相应批次征求志愿。
(三)普通高中最低录取控制线为:385分(投档分)。
(四)符合条件的考生应在规定的时间内凭本人考生号、密码登录http://61.131.50.29:8001/填报征求志愿。具体操作办法详见《2020年南安市高中阶段招生剩余学位志愿管理系统操作说明》。逾期视为放弃征求志愿填报。
(五)各初中校(含完中校初中部)要将相关政策通知到每位考生,组织好考生填报各批次征求志愿。
中考信息不断变化,精英中考网www.91post.com提供的中考资讯、成绩查询、分数线信息仅供参考,具体以相关教育部门的信息为准!
