2024中考资讯
2024中考分数线
2024中考成绩查询
2023鸡西中考录取分数线
更新时间:2023/11/25 10:55:41 作者:佚名 信息来源:网络
2023鸡西中考录取分数线
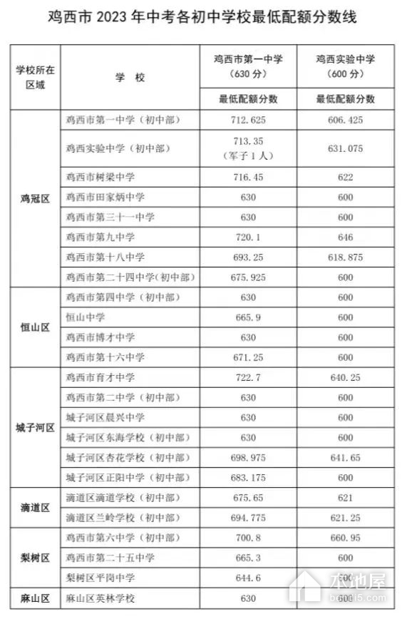
2023年鸡西市高中招生录取分数线公布,具体如下:
2023年鸡西市第一中学全市配额最低录取分数线为630分,鸡西实验中学全市配额最低录取分数线为600分。
鸡西市第一中学统招非配额最低录取分数线为674.55分,鸡西实验中学统招非配额最低录取分数线为605.675分。
鸡西市2023年初中毕业(升学)考试录取总分值840分,其中语文、数学、英语各为120分,物理(含实验)、化学(含实验)各为100分,道德与法治70分,历史60分,生物(含实验)、地理、体育各为50分。
鸡西中考
中考信息不断变化,精英中考网www.91post.com提供的中考资讯、成绩查询、分数线信息仅供参考,具体以相关教育部门的信息为准!

 