2021中考资讯
2021中考分数线
2021中考成绩查询
2017怀化中考化学试卷试题及参考答案
更新时间:2017-10-30 18:56:00 作者:佚名 信息来源:网络
精英中考网www.91post.com消息:2017年怀化市中考已经结束,又有一批新的初三考生即将参加2018中考,为了帮助广大师生更好的备考,小编收集整理了历年怀化中考试题及参考答案,供广大考生参考,下面是2017怀化中考化学试卷试题及参考答案









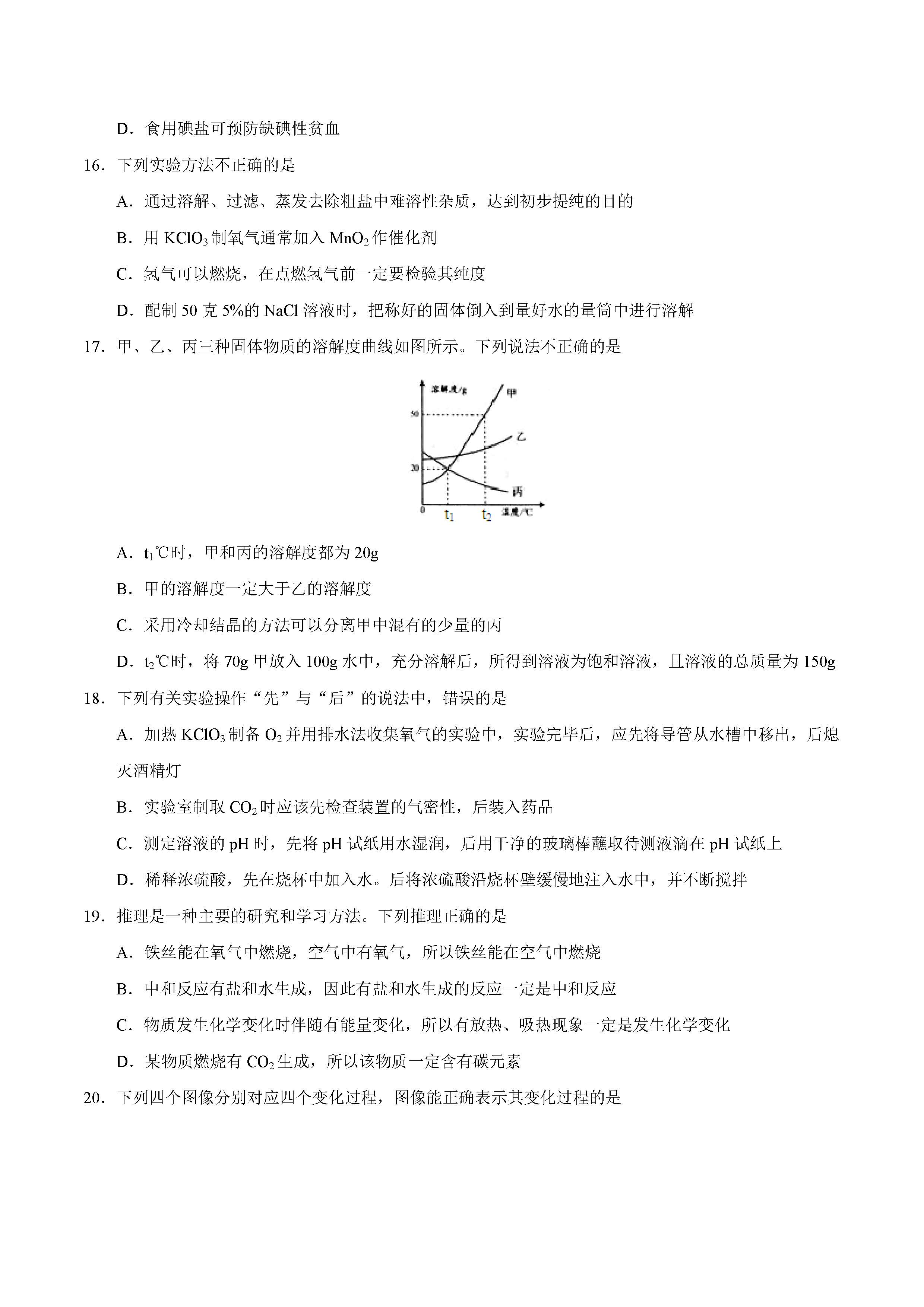
中考信息不断变化,精英中考网www.91post.com提供的中考资讯、成绩查询、分数线信息仅供参考,具体以相关教育部门的信息为准!
