2021中考资讯
2021中考分数线
2021中考成绩查询
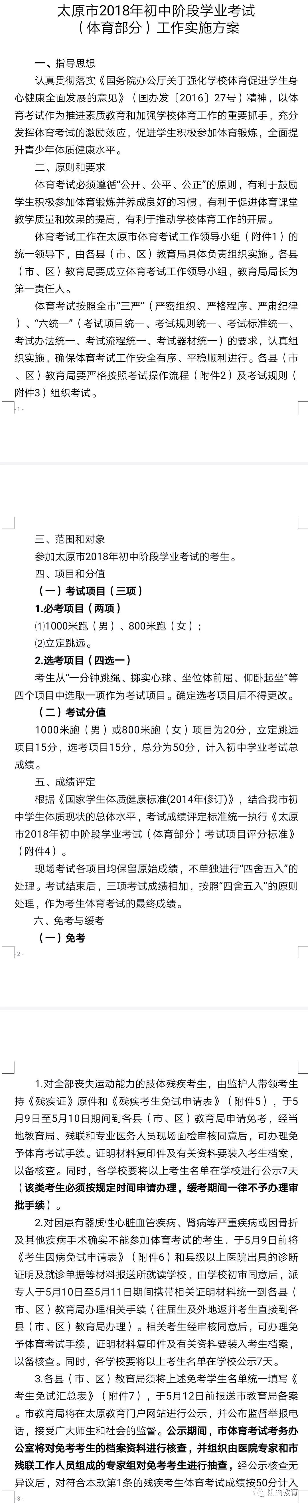
2018太原中考体育考试政策方案
更新时间:2018-5-8 8:37:15 作者:佚名 信息来源:本站原创
2018太原中考体育考试政策方案





2018年太原市初中阶段学业考试(体育部分)评分标准



中考信息不断变化,精英中考网www.91post.com提供的中考资讯、成绩查询、分数线信息仅供参考,具体以相关教育部门的信息为准!
2021中考资讯
2021中考分数线
2021中考成绩查询
更新时间:2018-5-8 8:37:15 作者:佚名 信息来源:本站原创
2018太原中考体育考试政策方案





2018年太原市初中阶段学业考试(体育部分)评分标准



中考信息不断变化,精英中考网www.91post.com提供的中考资讯、成绩查询、分数线信息仅供参考,具体以相关教育部门的信息为准!
精英中考网是2021中考门户网站,为广大中考生提供2021中考最新消息、2021中考时间、中考试题试卷、复习资料、历年中考满分作文、中考作文题目
2021中考成绩查询、2021中考查分、志愿填报、2021中考录取分数线等
Copyright 精英中考网 All Rights Reserved
版权所有@精英中考网 工信部备案号:粤ICP备14029008号-1