您现在的位置: 您现在的位置: 精英中考网 >> 中考 >> 中考资讯 >> 正文

2021中考资讯

2021中考分数线

2021中考成绩查询

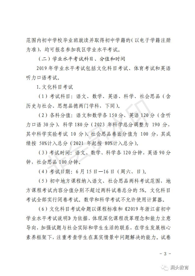
2019洞头中考政策方案

更新时间:2019-8-4 10:52:55 作者:佚名 信息来源:教育局

2019洞头中考政策方案

《温州市洞头区2019年初中学业水平考试实施意见》新鲜出炉,请查阅~

文件全文如下:


中考信息不断变化,精英中考网www.91post.com提供的中考资讯、成绩查询、分数线信息仅供参考,具体以相关教育部门的信息为准!

精英中考网是2021中考门户网站,为广大中考生提供2021中考最新消息、2021中考时间、中考试题试卷、复习资料、历年中考满分作文、中考作文题目

2021中考成绩查询、2021中考查分、志愿填报、2021中考录取分数线等

Copyright 精英中考网 All Rights Reserved

版权所有@精英中考网 工信部备案号:粤ICP备14029008号-1