2021中考资讯
2021中考分数线
2021中考成绩查询
2020中山中考报名方案
更新时间:2020-4-21 20:25:57 作者:佚名 信息来源:本站原创
2020中山中考报名方案
日前,中山市教育招生考试中心发布了《关于做好中山市2020年初中毕业生学业水平考试报名工作的通知》,明确了今年我市初中毕业生学业水平考试(简称“中考”)推迟至7月20-22日进行,中考报名从4月23日开始,考生可在返校复学前在家里完成网上预报名。让我们一起来看一下吧!
中山市2020年中考报名【报名流程及时间】
1、4月21-22日
发放准考证号
2、4月23-28日
考生网上预报名阶段
3、4月27-29日
补充采集阶段
4、4月29日-5月8日
报名点审核及考生签名确认阶段
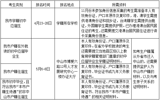
社会考生报名安排在5月6-8日。
初二考生地理、生物学报名时间,另文通知。
【报名点设置】
我市初中在校生:
具有我市初中学校学籍并实际就读的应届毕业生。
报名点设在考生学籍所在初中学校。
社会考生:
在外省市就读的我市户籍初中毕业生和往届生。
报名点设在中山市教育招生考试中心,地址:中山市东区博爱六路12号人才发展研究中心一楼办证大厅。
为避免人群聚集,社会考生请务必先致电报名点预约报名时间,并提供考生姓名、家长姓名和联系方式,按预约先后顺序,进行安排。
联系电话:0760-89989285
【缴费】
2020年初中毕业生参加中考按10元/科收取考试费。
你可能还有些疑问,我们都给整理好了!
【报名办法篇】
1. 我市中考报名条件是什么?
答:符合下列条件之一者,可报名参加我市2020年中考:
(1)本市学籍应届初中毕业生
具有我市学籍并在学籍所在学校实际就读的应届初中毕业生。
(2)社会考生
① 具有我市户籍的初中毕业生。如考生户籍为外市迁入,初中应届毕业生必须满足“父母其中一方具有中山户籍”或“考生户籍迁入我市前,符合‘本市户籍生待遇’照顾政策两个条件之一;往届毕业生必须满足“父母其中一方具有中山户籍”或“户籍在报名前一年(即2019年4月28日前)迁入我市”两个条件之一。
② 非中山市户籍,但在我市初中学校毕业,经审核可享受“本市户籍生待遇”的往届毕业生。
2020年计划在我市升读普通高中学校和中等职业学校(含技工学校)的学生,都要办理报名手续,参加初中学业水平考试。
2. 哪些人员不具备报名资格?
答:以下人员不具备我市2020年中考报名资格:
(1)本市初中学校“人籍分离、空挂学籍、学籍造假、在校不在册”的学生;
(2)初中阶段除毕业生外的在校生和高中阶段学校的在校学生;
(3)户籍和学籍均不在中山市的学生;(符合“本市户籍生待遇”的我市初中往届生除外)
(4)学籍不在中山,户籍从外市迁入我市前不符合“本市户籍生待遇”照顾政策且考生父母都不具有中山市户籍的应届毕业生;
(5)户籍于2019年4月28日之后(不含4月28日)迁入我市且父母都不具有中山户籍且不符合“本市户籍生待遇”的往届生。
3. 我是去年初三毕业的学生,属于中山市户籍,可以参加2020年中考吗?
答:如考生已有高中学籍,则不能参加我市2020年中考;如考生没有高中学籍,可以社会生的身份报名参加中考。(考生户籍如为外市迁入,则必须满足“户籍在报名前一年(即2019年4月28日前)迁入我市”或“父母一方是中山市户籍”两个条件之一)。
4. 中山市户籍在外就读考生和往届生能否由家长或他人代办报名?
答:由于中考实行电子档案管理,原则上不得代办,本人须亲自到指定报名点采集身份信息和确认报名信息。
5. 各类考生的报名时间如何安排?需要哪些报名材料?

6. 社会生报名需注意什么事项?
(1)为避免人群聚集,请务必先致电0760-89989285预约报名时间,并提供考生姓名、家长姓名和联系方式,按预约先后顺序,进行安排。
(2)进入市人才发展研究中心大院办理业务必须佩戴口罩、接受体温检测,并扫描“粤康码”进行来访登记。提醒:请家长提前为学生办好“粤康码”。
7. 报名的流程是什么?
答:按以下流程进行报名:
(1)各学校审核考生报名资格,发放准考证号和初始密码;
(2)考生登录中考业务管理系统进行网上预报名;
(3)11月份未进行身份信息采集的考生,须参加4月27-29日的补充采集;
(4)报名点审核确认;
(5)考生、家长办理签名确认手续;
(6)考生缴纳考试费。
8. 今年是否继续采用网上报名方式?
答:是。考生可通过中山招考网(网址为:
9. 考生网上预报名时流程?
答:考生网上预报名流程为:
(1)报名时考生使用准考证号和初始密码登录中考业务管理系统,登录初始密码为考生出生年月日(8位数)。登录成功后首先按系统提示要求把初始登录密码修改为保密性强、自己容易记忆的新密码,考生必须妥善保管好自己修改的登录密码,填报志愿都将用到该账号和密码。
(2)进入报名页面确认本人的姓名、性别、民族、户籍、出生日期、相片等基础信息,确认基础信息无误后,录入个人的补充信息,含简历信息、社会关系、联系方式(必须填写用于接收考试和录取信息的手机号码)、初中阶段获奖情况、体育考试项目、地理生物补考科目等。
10. 网上报名时是否一定要录入联系手机号码,有什么作用?
答:由于考生成绩和录取结果等信息主要采用短信方式进行公布,所以考生填报个人信息时必须填写家长手机号码,建议家长在高中学校招生录取结束前不要更换手机号码。
11. 我在网上预报名时输错了本人补充信息,我可以修改吗?
答:如果在确认前,考生可以通过使用准考证号和密码登录中考业务管理系统,进入预报名页面对自己的补充信息进行修改;如果在确认后,须向所在初中学校提交书面申请,由学校取消确认后,再作修改。
12. 报名考试费用是多少?如何缴费?
答:根据“粤价函〔2001〕213号”和“中价函〔2003〕10号”文件精神,2020年初中毕业生参加中考按10元/科收取考试费。在学校报名的考生考试费由初中学校统一收取,社会生报名参加中考需到市教育招生考试中心持银联卡进行缴费。
13. 我的户口还在转移办理过程中,届时户籍信息如何更改?
答:学籍在我市户口尚在转移办理过程的考生,先按目前户口进行报名。6月22日前须提供有效身份证及户口本原件到所在毕业学校办理户籍修改手续,逾期不再办理。
14. 香港、澳门、台湾籍的学生报名时需提供什么身份证明材料?
答:香港、澳门的学生报名时需提供身份证和港澳居民来往内地通行证(回乡证);台湾籍的学生报名时需提供台湾居民来往大陆通行证(台胞证)。港澳台学生如有办理港澳台居民居住证的,需提供居住证进行报名读卡采集身份信息。
15. 体育择考、免考学生怎样选报体育中考项目?
答:体育择考、免考学生报考体育中考项目时,先按正常考生的身份选择体育考试项目,通过择考、免考申请的,系统将自动更新项目。
16. 特困生如何申请免交考试费?
答:申请免交考试费的考生需提交低保证原件及复印件给学校向市教育招生考试中心申请,低保证需通过2020年年审,未年审或低保证成员名单中没有登记考生名字的不予审批通过。
【网上报名实战篇】
1. 报名系统页面一直在加载、或者页面显示缓慢,报名系统登录不上怎么办?
答:可能同一时间登录系统的考生过多,造成网络堵塞。建议考生可避开报考高峰期,稍后再登录。
2. 用户名、密码、验证码都没有错,但是系统提示“登录失败,系统没有用户”,怎么办?
答:请检查是否勾选了“考生用户勾选”的方框,考生登录须勾选才能登录。
3. 系统登录时,提示“登录失败,请核对您的用户名及密码!”怎么办?
答:请检查用户名(准考证号)是否输入正确,如果正确,那么就是密码输入错了,如忘记密码可以参考第6点。
4. 用户名、密码、验证码都没错,“考生用户勾选”的方框也勾选了,但是系统仍然提示“输入的验证码错误”怎么办?
答:重新打开浏览器重新登录。
5. 是否可以使用手机或平板进行网络报名?
答:我们目前尚未开发移动端报名系统,但也可以使用手机或平板进行报名,但由于手机和平板屏幕较小,考生容易误填信息,操作也不方便,因此建议考生最好使用电脑进行报名。
6. 密码忘记了怎么办?
答:如考生忘记密码,则需向学校提交密码找回申请,学校核实后统一交由镇区处理。密码找回程序较为复杂,建议考生妥善保存密码。
7. 班级信息错误怎么办?
答:班级信息如有误,考生需向学校提交修改申请材料,学校核实情况后,学校通过中考业务管理系统进行修改。
8. 学籍建立时间有误,应如何修改?
答:考生需向学校提出修改申请,由学校核实情况后,学校按照考试中心规定的流程进行修改。
9. 个人身份信息有误怎么修改?
答:考生需向学校提出修改申请,由学校核实情况后,学校按照考试中心规定的流程进行修改。
10. 简历信息从什么时候开始填写?
答:简历信息要从初一开始填写。
11. 报名提交时,显示“系统校验当前登录用户信息失败(操作超时),请重新登录!”是什么原因?
答:考生填写信息时间过长导致登录超时,考生只需重新登录即可,考生可以先编辑好要录入的信息,填报的时候复制粘贴加快填报的速度。
12. 报名页面的“提交”和“报名确认”有何区别?
答:考生需提交信息后再确认报名。考生提交身份信息后,如发现信息填写错误,仍可修改;但如果确认之后,便不能再自行修改信息,所以考生务必核对信息无误后再进行报名确认。
以上内容表述如与文件实际内容不一致时,请以文件内容为准。
中考信息不断变化,精英中考网www.91post.com提供的中考资讯、成绩查询、分数线信息仅供参考,具体以相关教育部门的信息为准!
