您现在的位置: 您现在的位置: 精英中考网 >> 中考 >> 中考资讯 >> 正文

2022中考资讯

2022中考分数线

2022中考成绩查询

2022鄂尔多斯中考政策方案公布

更新时间:2022-5-10 11:27:33 作者:佚名 信息来源:网络

2022鄂尔多斯中考政策方案公布

 

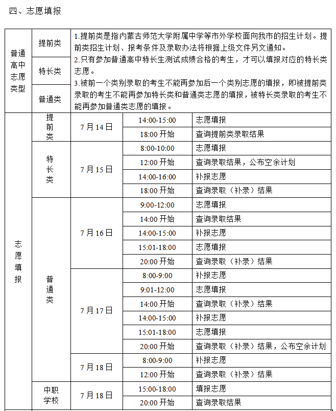
鄂尔多斯市教育体育局印发《鄂尔多斯市2022年初中学业水平考试与高中阶段学校招生工作方案》,明确了2022年中考日程安排、考试科目、分值等相关事项。

 

中考信息不断变化,精英中考网www.91post.com提供的中考资讯、成绩查询、分数线信息仅供参考,具体以相关教育部门的信息为准!

精英中考网是2022中考门户网站,为广大中考生提供2022中考最新消息、2022中考时间、中考试题试卷、复习资料、历年中考满分作文、中考作文题目

2022中考成绩查询、2022中考查分、志愿填报、2022中考录取分数线等

Copyright 精英中考网 All Rights Reserved

版权所有@精英中考网 工信部备案号:粤ICP备14029008号-1