2023中考资讯
2023中考分数线
2023中考成绩查询
2023清远中考政策方案解读
更新时间:2023-5-9 16:49:07 作者:佚名 信息来源:不详
2023清远中考政策方案解读
2.我市中考改革的时间和进度是怎么安排?
按照省教育厅的总体部署,清远市是广东省第三批实施新中考的地市,我市新中考方案从2020年入学的初中一年级新生开始实施,到2023年左右初步形成基于初中学考成绩、结合初中学生综合素质评价的高中阶段学校考试招生录取模式和公平科学、规范有序、监督有力的管理机制。
3.清远市初中学业水平考试(即中考)涵盖哪些科目?
根据《广东省教育厅关于进一步推进高中阶段学校考试招生制度改革的实施意见》(粤教考〔2017〕15号)关于实行“全科开考”的要求,清远市初中学业水平考试科目涵盖国家《义务教育课程设置实验方案》(7~9年级,以下简称《课程方案》)规定的全部科目,包括语文、数学、英语、物理(含实验操作)、化学(含实验操作)、生物(含实验操作)、道德与法治、历史、地理、体育与健康、音乐、美术、信息技术共13个科目。物理、化学和生物科目增设实验操作考试。其中语文、数学、英语、物理(含实验操作)、化学(含实验操作)、生物(含实验操作)、道德与法治、历史、地理、体育与健康等10个科目作为中考计分科目,音乐、美术、信息技术等3科作为参考科目。
4.为什么将全部科目纳入初中学业水平考试?
根据《教育部关于进一步推进高中阶段学校考试招生制度改革的指导意见》(教基二〔2016〕4号)和《广东省教育厅关于进一步推进高中阶段学校考试招生制度改革的实施意见》(粤教考〔2017〕15号)的要求,《义务教育课程设置实验方案》所设定的全部科目需纳入初中学业水平考试。《中共中央国务院关于深化教育教学改革全面提高义务教育质量的意见》强调“坚持‘五育’并举,全面发展素质教育”,将全部科目纳入初中学业水平考试的目的是引导学生认真学习每门课程,避免发生严重偏科,克服一些科目“不考不教、不考不学”的倾向,引导学生打好共同基础,全面发展,确保学校开齐开足国家规定的各门课程,确保初中教育的基本质量,同时也为高中阶段学校和高校科学选拔人才创造条件。
5.哪些学生要参加初中学业水平考试?
自2023年起,我市初中应届毕业生和报考我市普通高中学校的返清生、往届生。
6.如何处理“全科开考”和不增加学生负担的关系?
为防止不适当的增加学生课业负担,这次改革对学业水平考试进行了综合设计,希望通过考试科目和内容的有增有减、考试难度的控制及考试组织方式的改变,引发学校课程安排与教学实施的相应改革,从源头上减轻学生的备考任务,切实减轻学生的学业负担和压力。主要体现在三个方面:一是在考试内容上。初中学业水平考试是强调严格按照国家《义务教育课程标准》命题的水平性考试,考的是初中学生应知、应会的内容,减少了单纯记忆、机械训练性质的内容;试题试卷的整体难度适当,紧密联系社会实际与学生生活经验,注重对能力的考查,杜绝偏题、怪题。二是改革考试方法。以笔试为主,探索现场测试、实践考察、现场实验操作、计算机辅助测试等多种方式。对于信息技术、音乐、美术等学科的考核采取过程性评价与终结性考核的方式,目的是推动学科教学,强调学习过程的考查,减轻学生考试压力。三是在成绩呈现方式上。提出采用分数、等级等多种形式呈现,适度减轻学生考试压力,避免学生分分计较、过度竞争。
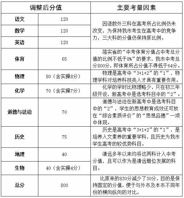
7.新的改革方案对中考计分科目分值如何调整的?
8.为什么进行分值的调整?主要的考量因素是什么?
分值的调整是根据“夯实基础、文理兼顾”原则,对照广东省“3+1+2”新高考方案的指引,依据科目课时总量与课程容量,结合各学科属性及社会需求,按照适当权重比例赋予相应科目分值。
9.初中学考考试时间如何安排?
各科目考试时间依据义务教育课程设置方案的规定和要求及“学完即考”的原则确定,以利于分散集中考试的压力。原则上安排在学年末学科教学结束时进行,学生按《课程标准》修完某学科后,方可取得该科目的考试资格。具体为:八年级下学期结束时考试科目为:生物(含实验操作)、地理;九年级下学期结束时考试科目为:语文、数学、外语、道德与法治、历史、物理、化学。其中委托或由省教育考试院统一命题的科目的考试时间由省教育考试院确定,一般安排在每年6月下旬举行。体育与健康、理化实验操作技能考试安排在九年级下学期;音乐、美术、信息技术科目考试评价时间安排在九年级上学期前完成。这一安排可以减少学生在九年级集中备考的门数,分散学生备考负担。初中学校要根据课程教学要求,统筹均衡安排每学年的授课科目,合理指导学生选择参加考试科目及数量。
10.为什么要将实验操作考试纳入学业水平考试?
教育部2019年印发了《教育部关于加强和改进中小学实验教学的意见》(简称《实验教学意见》)。《实验教学意见》要求强化督导考核评价。把实验教学情况纳入教育质量评价监测体系。把学生实验操作能力表现纳入综合素质评价。2023年前要将实验操作纳入初中学业水平考试,考试成绩作为高中招生录取依据。有条件的地区可将理化生实验操作纳入普通高中学业水平省级统一考试。各级教育督导部门要将中小学实验教学纳入对地方政府履行教育职责督导评估的重要内容,并强化督导结果运用。将物理、化学和生物学实验操作纳入初中学业水平考试有利于培养学生的创新精神和实践能力,促进学生全面发展、健康成长;有利于发展素质教育,转变育人方式,推动教育教学改革。广东省中考改革方案明确提出要把理化生实验操作考试纳入考试范围,且实验操作考试成绩不得低于科目考试总成绩的10%。根据省的要求,我市将理化生实验操作考试纳入中考考试范围,3科实验操作考试合计共19分(物理8分,化学7分,生物4分),各占物理(80分)、化学(70分)、生物(40分)考试总成绩的10%。
11.我市中考的理化生实验操作考试怎么考?
依据义务教育物理、化学、生物课程标准,以课程标准列出的必做实验为考试内容,全市统一命题,统一制定评分标准。实验操作考试采用“现考后评”方法,对实验过程进行全程监控,实时上传,考后集中专业教师通过网络平台统一评分,条件成熟时可探索采用人工智能辅助评分的方式。生物学实验操作考试安排在八年级下学期,物理、化学实验操作考试安排在九年级下学期,考试前1个月或2个月公布当年的实验操作试题。
12.怎样保证理化生实验考试的公平公正?
实验操作考试采取统一组织、统一标准、统一评分等方式以保证考试的公平、公正。市教育局将制订清远市初中学业水平考试理化生实验操作考试场室装备配置要求,统一规范各区考场建设和仪器器材标准。我市采用现场操作、录像实时上传、考后组织专业教师网络集中评卷的方式。选派组织纪律性和责任心强、符合条件的现任教师参加监考和评分工作,各学科评卷教师需参加专项业务培训,充分掌握学科评分标准。严格执行考试招生的各项规章制度和廉政要求,狠抓考风考纪,严格执行考试纪律,规范考场的考务管理,采取有效手段全程监控各考场的考试情况,坚决杜绝各种**手段,严防舞弊。
13.如何防止实验教学和考试中出现安全问题?
要求各考点建立实验操作考试安全管理责任制度,高度重视安全工作,提高师生的安全意识,认真落实各项安全措施,切实保障考生、监考教师和工作人员的安全,确保考试安全进行。各学校要在考试前对考生进行必要的安全和卫生教育。各考点要加强对实验材料和仪器的运输、存放、使用、回收的管理,要加强考试过程中防火、防爆、防毒、防漏电等管理,要制定针对考试期间的考场配电用水、易燃易爆药品的管理和使用制度,制定实验操作过程中因不当操作造成意外等情况的应急处置预案。
14.清远各初中学校的实验教学条件如何保障?
近年来,通过“创强”、“创现”,我市中小学校的功能场室基本达到了教学要求,但要开足开齐实验课,还需要政府加大投入,切实保障实验教学条件。各地各校将按照标准和实际需求建设实验教学场所,积极建设学科功能教室、综合实验室、创新实验室、教育创客空间等。保质保量配置并及时更新教学仪器设备。各地将保障实验教学经费投入,学校应从生均公用经费中安排相应资金用于实验教学实施。
15.美术、音乐、信息技术三科实行等级评定,不计入总分。这是出于什么考虑?在招生录取中怎么体现学生这些方面的能力素养?
初中学业水平考试面对的对象是义务教育阶段的学生,初中学考涉及的科目众多,如果所有科目都以学生考试分数衡量,都纳入招生总成绩,过度强调甄别选拔,势必给学生带来更多压力。省的中考改革方案鼓励采用分数+等级或仅用等级呈现分数和的招生录取办法。因此,经过充分研究,结合清远实际,且考虑到与现行高考科目设置相衔接,对美术、音乐、信息等三个非高考科目实行等级评定,最终成绩以合格和不合格呈现,不计入总分。这样既可以避免出现分分计较,增强了考试的选择性,更加强调全面性、基础性,又在一定程度上减轻学生备考心理压力和精神负担,同时为学生个性化发展提供了空间,有利于引导学生学会选择、规划人生,促使学生发展个性特长。
16.新中考为什么要采取结合学生综合素质评价的招生录取模式?
《广东省教育厅关于进一步推进高中阶段学校考试招生制度改革的实施意见》(粤教考〔2017〕15号)中指出,对学生进行综合素质评价是全面贯彻党的教育方针,落实立德树人根本任务,培育和践行社会主义核心价值观,构建科学的综合素质评价体系的体现。纳入中考成绩中的一个项目,能充分发挥综合素质评价的导向和激励作用,形成实施素质教育的长效机制,促进学生全面而有个性地发展。通过实施综合素质评价,改革评价方式和评价内容,转变以考试成绩为唯一标准评价学生的做法,促进初中学校人才培养模式转变,为高中阶段学校科学选拔人才提供重要参考。
17.综合素质评价包含哪些内容?我市如何实施综合素质评价?
初中学生综合素质评价作为指导学生成长的依据,主要包括思想品德、学业水平、身心健康、艺术素养和社会实践五个方面内容。每个学期,由学生、家长、教师通过写实记录、评语评价与重要观测点计分评价相结合的方式,对学生五个方面的成长过程进行科学分析,写实记录,客观评价,形成学期评价结果。初中学段结束时,将前五个学期五方面得分分别累计,按累计分数得出A、B、C、D、E五个等级的毕业评价结果。从2023年高中阶段学校招生考试起,学生综合素质评价五个方面均需达到一定等级以上,方可报考普通高中或国家级示范性普通高中。目前,我市的综合素质评价方案现正筹备召开听证会,完成相关程序后将尽快公布。
18.为什么高中阶段学校可以采取自主招生的方式招录学生?
全面贯彻党的教育方针,落实立德树人根本任务,克服唯分数论,完善拔尖创新人才培养机制,满足不同潜质学生的发展需要,激发普通高中学校办学活力,推动高中阶段学校多样化特色发展。根据《广东省教育厅关于进一步推进高中阶段学校考试招生制度改革的实施意见》,各地市可给予普通高中一定数量的自主招生名额,其中公办学校自主招生比例控制在学校年度招生计划的10%以内,选拔具有学科特长或创新潜质的优秀学生。
19.如何保证自主招生的公开、公平、公正?
市教育局将制定普通高中自主招生办法,坚持公平公正、科学规范、综合评价原则,遵循科学的人才选拔和培养规律,建立健全多元综合评价体系,加强信息公开,规范招生工作程序,稳步推进自主招生工作。学校自主招生方案须报县、市教育局备案,各地教育主管部门要加强对学校自主招生各环节的监管,明确高中学校制订自主招生方案的内容要含学校招生范围、计划、标准、办法和程序等,自主招生方案须提前向社会公布,招生录取的各环节和录取结果等须及时向社会公开,以便家长知晓和社会监督。
20.中考改革方案中,对“指标到校”有何要求?
根据《广东省教育厅关于进一步推进高中阶段学校考试招生制度改革的实施意见》,我市2020年9月入学的七年级实施新的中考改革实施方案,会进一步完善优质高中招生名额按比例合理分配到区域内初中学校的办法,每所优质高中学校招生名额分配比例不低于50%。名额分配适当向农村初中倾斜,促进义务教育均衡发展和初中教育质量全面提高。“指标到校”的具体实施方案会在当年中考前3个月的招生录取实施办法文件中公布,考生及家长可积极关注“清远招考”微信公众号了解更多更及时信息。
中考信息不断变化,精英中考网www.91post.com提供的中考资讯、成绩查询、分数线信息仅供参考,具体以相关教育部门的信息为准!

